陆丰市人民政府关于陆丰市 2022 年度第二十五批次城镇建设用地征收土地和补偿安置方案的公告(陆府公[2022]48 号)-ag尊龙凯时

您现在所在的位置 : ag尊龙凯时 > 汕尾市华侨管理区 > 重点领域信息公开 > 征地信息 > 批次用地 > 征地批准信息
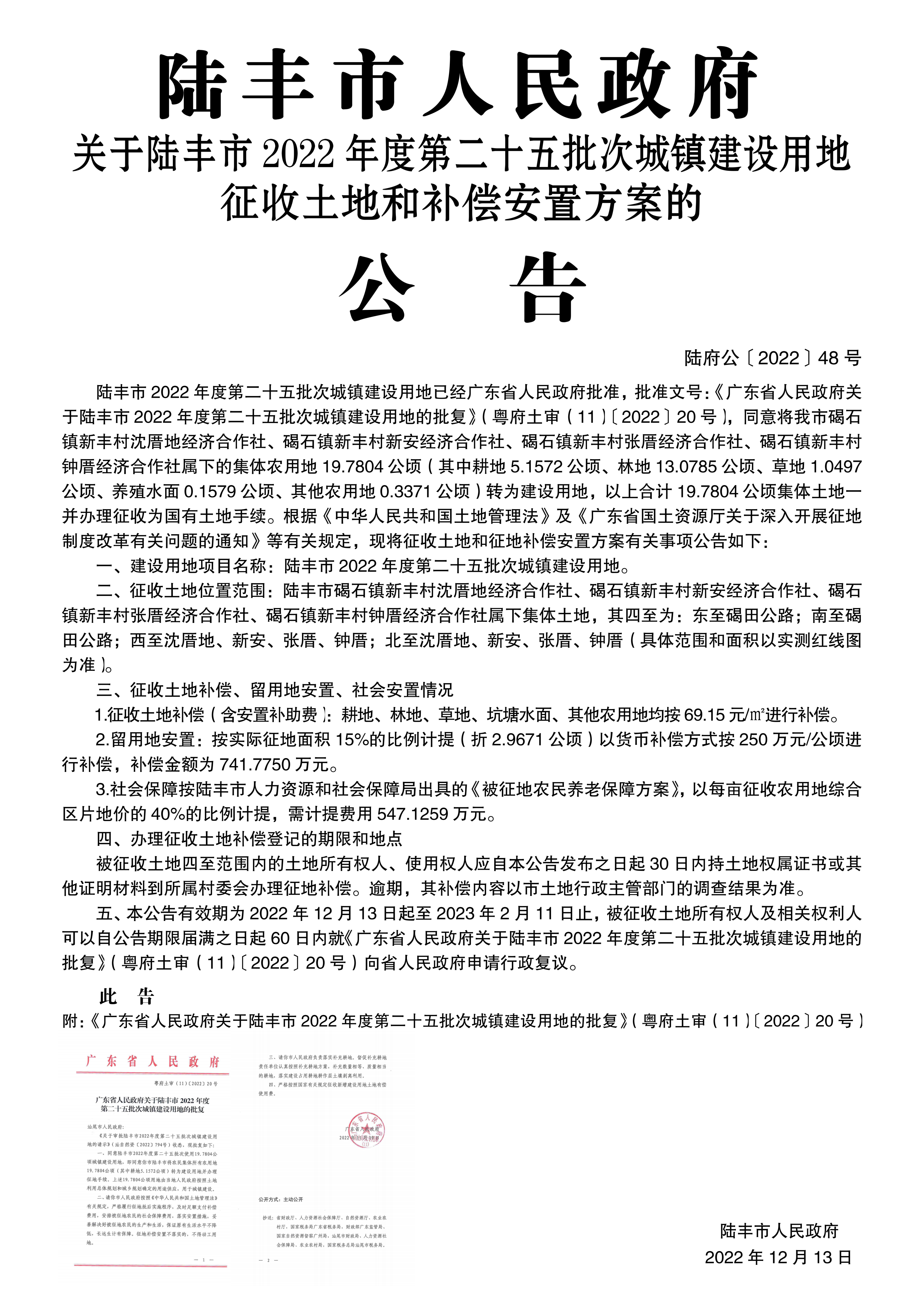
陆丰市人民政府关于陆丰市 2022 年度第二十五批次城镇建设用地征收土地和补偿安置方案的公告(陆府公[2022]48 号)
2023-04-03 18:16          来源: 陆丰市人民政府          发布机构:汕尾市华侨管理区 【字体:   】打印 分享到:

微信图片_20230403182227.png

关联稿件:
相关附件:
扫一扫在手机打开当前页
【】【】

您访问的链接即将离开“汕尾市华侨管理区门户”网站,是否继续?

网站地图